关于进一步优化私募基金管理人咨询服务工作机制的通知

来源: 中国证券投资基金业协会

  中基协字〔2026〕15号

  各私募基金管理人:

  为进一步优化行业服务,提升“服务型协会”建设水平,有效解决业务咨询问题,及时响应行业诉求,协会全面优化咨询沟通服务体系,建立健全预约接待工作机制,畅通各类咨询沟通渠道,相关安排通知如下:

  一、协会现有咨询服务体系

  协会秉持“服务”首要宗旨,持续加强行业沟通交流,不断丰富拓展咨询沟通服务方式,经过多年实践,逐步打造“全方位、多层次、多渠道”的咨询服务体系。

  (一)网络自助查询。各机构可以登录协会官方网站(http//:www.amac.org.cn)“服务大厅-我要查/我要办”栏目,查询法律法规、自律规则、登记备案办事指南、办理材料、办理流程图、办理进度、系统操作指南等信息;或者通过网站首页“常见业务问题查询”栏目进入私募基金咨询自助查询系统,检索私募业务常见问题解答。也可以通过微信小程序“中国基金业法规库”自助检索基金行业有关法律法规和自律规则。

  (二)统一业务咨询平台。各机构可以通过拨打私募基金统一咨询热线400-017-8200,向私募基金业务咨询邮箱pf@amac.org.cn发送邮件,或者联系协会微信公众号“中国证券投资基金业协会”私募咨询客服等方式,咨询私募基金登记备案和自律管理等相关业务问题。

  协会会员可以通过拨打400热线,转接会员服务专线进行业务咨询。会员服务专线由专人接听,提供差异化咨询服务。

  从业人员考试、资格管理、培训等相关问题,可以拨打从业人员热线021-61948893进行咨询。

  (三)业务办理电话沟通。机构申请办理相关业务,协会经办人员根据办理情况,与申请机构电话沟通反馈意见,或通过约谈进一步交流沟通相关问题。申请机构对反馈意见存在疑问的,可以回拨经办人员电话,或者通过400热线提出电话沟通诉求,协会经办人员收到400热线反馈后结合业务问题与机构电话沟通。

  (四)预约现场接待沟通。机构申请办理相关业务,如有涉及相关业务规则、反馈意见的理解以及其他重大疑难问题,确需现场咨询且符合接待范围的,可以预约现场接待沟通。

  二、预约接待工作优化安排

  为更好满足机构现场沟通需求,做好登记备案服务,协会根据前期实践情况,进一步优化预约接待工作机制:

  (一)基本原则。一是非现场优先原则。机构有关业务问题优先通过咨询热线、邮箱、电话沟通等非现场方式进行咨询,提高沟通效率,节省沟通成本。二是必要性原则。机构存在通过非现场咨询方式不便解决的疑难复杂问题,确有现场沟通必要。三是会员优先原则。优先安排会员机构现场接待,提升会员服务水平。

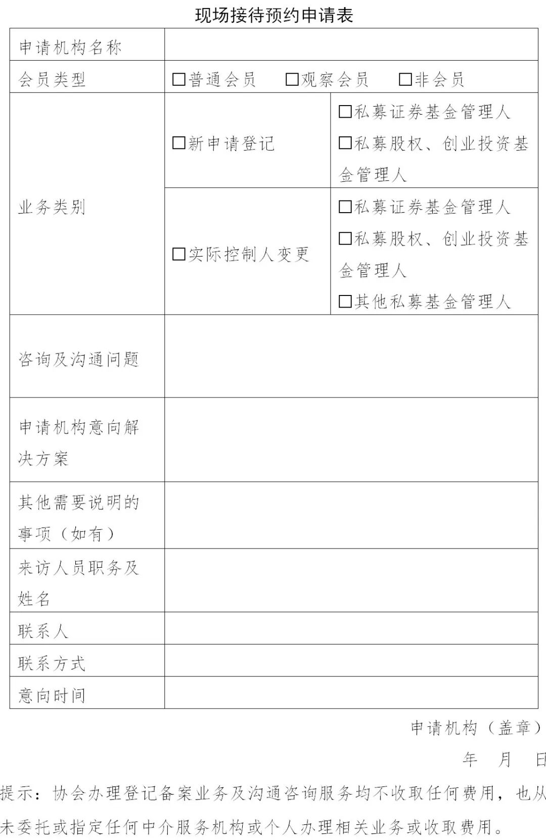
  (二)申请流程。机构办理私募基金管理人登记业务及实际控制人变更业务,收到协会反馈意见后,对涉及相关业务规则、反馈意见的理解以及其他重大疑难问题,通过前述咨询服务渠道仍无法解决、确有现场沟通需求的,可以通过预约接待机制申请现场沟通。申请时请发送《现场接待预约申请表》(见附件)至djxcjd@amac.org.cn邮箱,列明机构基本信息、咨询问题、意向方案、来访人员、联系方式等内容,加盖机构公章。协会收到申请材料后,原则上在3个工作日内(收到材料当日不计入)确定沟通时间并通知申请机构;提交材料不符合要求的,协会及时反馈。

  (三)接待安排。协会现场接待时间为每周三、周五(法定节假日除外)下午2:00-5:00,每家机构沟通时间不超过一小时。接待地点为协会指定会议室。来访人员应为申请机构熟悉业务情况、具有相关决策权的有关人员(如实际控制人、高级管理人员等),原则上不超过3人。来访人员应携带有效身份证件。协会根据咨询问题的具体情况,安排至少2人参加现场沟通。

  三、相关工作保障

  为共同做好现场接待有关工作,保障现场沟通服务实效,协会工作人员及机构来访人员应当认真履行各项工作安排,遵守廉政纪律、工作纪律要求,做好保密工作。协会办理登记备案业务及沟通咨询服务均不收取任何费用,也从未委托或指定任何中介服务机构或个人办理相关业务或收取费用。

  协会根据现场接待情况,持续完善流程机制,提升行业机构服务体验。后续协会将不断优化咨询服务,畅通沟通渠道,欢迎各机构提出宝贵的意见建议。

  附件:现场接待预约申请表

  2026年1月13日

关注同花顺财经(ths518),获取更多机会

0

+1
  • 北信源
  • 兆易创新
  • 科森科技
  • 卓翼科技
  • 天融信
  • 吉视传媒
  • 御银股份
  • 中油资本
  • 代码|股票名称 最新 涨跌幅