【导读】博时基金党委副书记陈宇正式接任总经理
又一家万亿元级基金公司总经理履新!
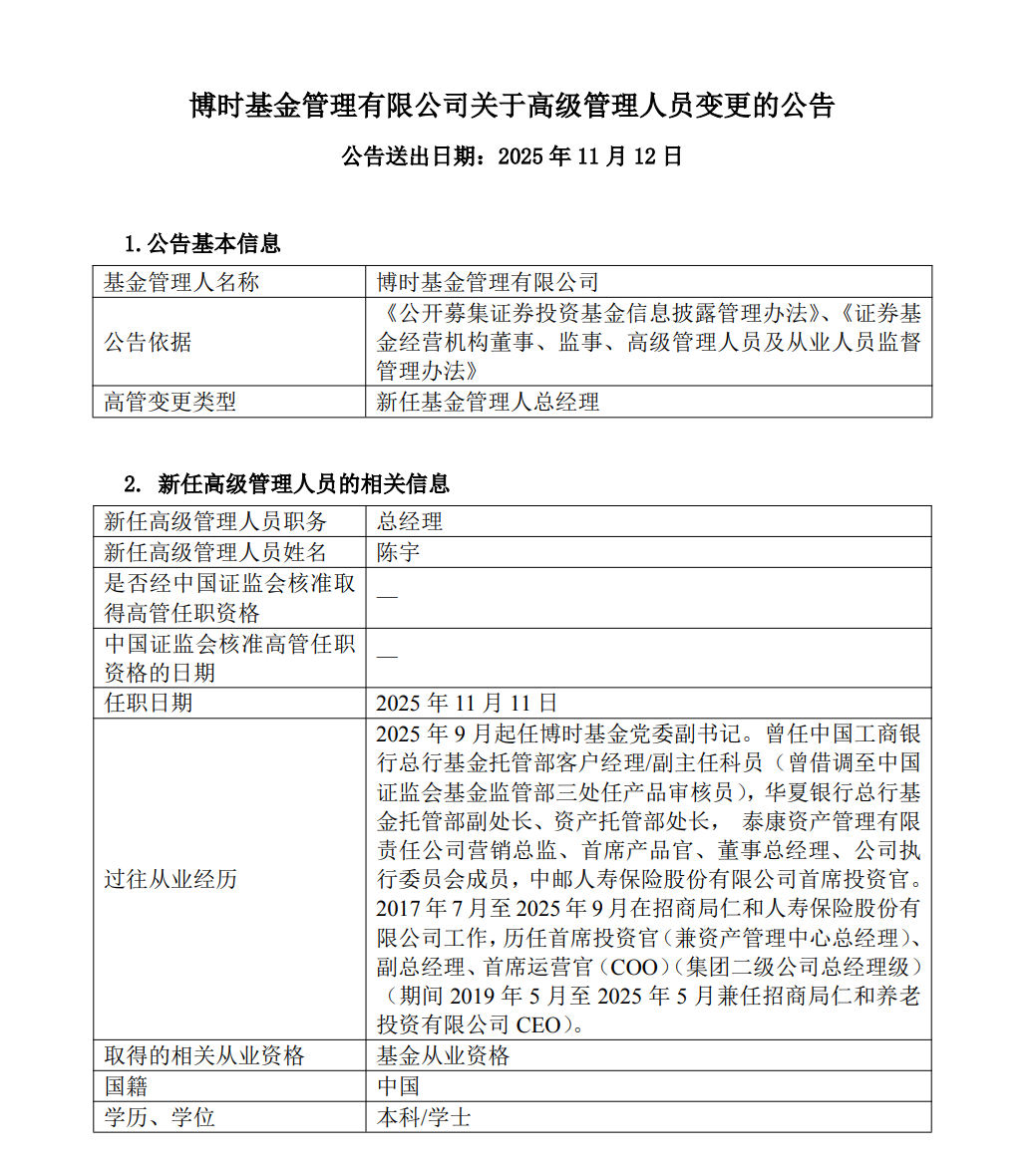
11 月11 日晚间,博时基金发布高级管理人员变更公告,党委副书记陈宇正式接任总经理。加之此前张东任博时基金董事长,标志着这家管理规模超1.8万亿元的头部机构完成新一轮掌舵人换届。
业内人士预计,这一人事调整预计将对博时基金的未来发展带来积极影响,并为公司的持续发展注入新的活力。
陈宇接棒博时基金总经理
作为国内首批成立的公募基金公司之一,博时基金近日完成管理层核心调整。
博时基金公告显示,经该公司第九届董事会2025年第七次临时会议审议并通过,博时基金党委副书记陈宇正式接任公司总经理。
公开履历显示,陈宇毕业于首都经济贸易大学,2017年7月加入招商局仁和人寿保险股份有限公司,历任党委委员、副总经理、首席投资官等职,并兼任招商局仁和养老投资有限公司董事、CEO;2025年4月被任命为招商局仁和人寿首席运营官(集团二级公司总经理级),负责公司整体运营;此前曾在中国工商银行、华夏银行、泰康资管及中邮人寿等多个金融机构担任管理职务;现任博时基金党委副书记。
陈宇金融从业经历丰富,涉及银行、保险资管、保险公司等多领域,其全面的复合型工作背景与当下国内公募基金行业发展趋势非常契合。在公募基金行业变革、市场竞争加剧的背景下,跨领域管理经验与专业素养可以为博时基金带来更多的协同效应。
博时基金当前高管团队配置合理,财富管理、资产管理等多领域人才经验有利于公司进一步发挥资源禀赋,不断提升投资管理能力,为博时基金下一步的高质量发展增添新优势、注入新动能。
行业转型期
博时基金持续发力
目前,博时基金已成长为综合实力强劲的万亿元级巨头。数据显示,截至2025年9月30日,博时基金管理有限公司共管理399只公募基金,博时基金(含子公司)管理资产总规模逾1.8万亿元人民币,累计服务客户总数超过1.8亿人。
博时基金表示,当前,我国正值收官“十四五”、谋划“十五五”的关键时期,公司对中国经济的长期稳健增长充满信心,对中国资本市场充满信心,对中国基金行业的长期发展充满信心。博时基金将紧抓时代机遇,加快转型重塑,以投资者利益为导向,以市场需求为牵引,积极践行高质量发展,在中国式现代化建设中不断前进。
值得一提的是,在此前报道中,博时基金董事长张东提及未来具体战略布局表示,在推进公募基金高质量发展的过程中,博时基金一是做客户价值的创造者。要真正将投资者的利益放在第一位,在市场喧嚣时保持冷静,在短期诱惑前坚守长期主义,做难而正确的事,将公司的发展牢固树立在投资者价值创造的基石上。真正理解客户的需求,真正做好产品、服务与客户需求的匹配,将合适的产品在合适的时间卖给合适的客户,并通过优质的服务和陪伴,努力实现客户财富的保值和增值。
二是做投资价值的发现者。对资产价值的理解和投资能力是公募基金行业的看家本领。我们要在充分理解客户需求基础上,不断提升投研一体化的能力,围绕“基准、考核和一体化”,全面提升博时在各类资产上的定价能力和配置能力,通过平台化的赋能和提升,为客户提供多资产配置解决方案,创造投资价值。
三是做“高质量发展”的引领者。围绕“五篇大文章”,全面提升服务实体经济的能力。在科技金融、绿色金融方面,在博时已有的科创投资“北斗7星”基础上,进一步打造旗舰产品满足客户需求。在普惠金融和养老金融方面,通过服务创新、技术创新扩大客户规模,全力做强养老金投资业绩,大力发展养老投资指数化工具。数字金融方面,全面加强AI在投研和服务上的运用,以数智化降本增效,以数智化提升投资能力和客户体验。
四是做“金融强国”建设者。中央金融工作会议明确“加快建设金融强国”目标,习近平总书记深刻阐释了金融强国的“六个强大”核心要素。作为招商局集团旗下央企背景基金公司,博时基金秉承“通商情,筹国计”的招商传统,将着力在以金融服务国家战略的实践过程中,打造中国特色的一流资管机构。我们要积极参与公募基金的改革和创新,推动行业整体高质量发展。服务和赋能公募基金生态中上下游合作伙伴,为长期资本、渠道、做市商、投顾和其他市场参与者等合作伙伴创造价值。服务国际金融中心建设,将国际化放在更加重要的战略位置,增强全球资产的定价能力,“立足香港,一带一路”提升国际化的展业能力。
